Конструктивной основой этого первого 16-разрядного
микропроцессора служит микропроцессор 8080, однако непосредственная
совместимость с последним не обеспечивается. В микропроцессоре 8086 существует
возможность прямой адресации до 1М байт памяти со страничной организацией.
Интересной особенностью этого микропроцессора является его способность к
предварительной выборке из памяти до 6 байт команд и организации очереди,
обеспечивающей ускорение их выполнения.
Семейство 8086 включает два типа 16-разрядных микропроцессоров:
8086 и 8088. Оба они тесно примыкают к микропроцессорам третьего поколения, но
принципиально различаются по способу организации взаимодействия с внешней
средой. В процессоре 8088 для этого предусмотрен 8-разрядный тракт передачи
внешних данных в память и на устройства ввода-вывода, в то время как
микропроцессор 8086 имеет 16-разрядный внешний тракт данных. В остальном оба
процессора идентичны, и программы, написанные для одного из них, могут без
каких-либо изменений выполняться на другом. Поэтому далее будет рассматриваться
лишь процессор 8086.
Этот микропроцессор может использоваться в составе
однопроцессорной системы с минимальным объемом памяти (Рис. 7.1) либо входить в
многопроцессорную систему (Рис. 7.2), обеспечивающую возможность адресации до
1М байт памяти. Столь широкий диапазон применений объясняется наличием двух
режимов функционирования процессора (в минимальной и максимальной
конфигурациях) и встроенных средств организации мультиобработки данных.
Некоторые из выводов-микросхемы ЦП имеют двоякое функциональное назначение,
зависящее от сигнала, который подается на вывод, связанный с управляющей шиной.
В случае системы минимальной конфигурации управляющие сигналы пересылаются от
этих двухцелевых выводов ЦП непосредственно в память и на устройства
ввода-вывода. При максимальной конфигурации системы те же самые штырьки
приобретают иное функциональное назначение, облегчая компоновку средних и
больших систем, в особенности многопроцессорных. В этих случаях функции
управления, реализуемые в рамках системы минимальной конфигурации самой
микросхемой ЦП, передаются обеспечивающей микросхеме 8288, которая представляет
собой контроллер шины.

Рис. 7.1.
Небольшая вычислительная система на основе процессоров 8088/8086.

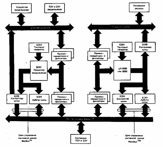
Рис. 7.2.
Система с параллельными процессами на основе процессоров 8086/8088/8089.
Фактические рабочие характеристики процессора 8086
меняются от системы к системе, однако по сравнению со стандартным серийным
микропроцессором 8080А с тактовой частотой 2 МГц процессор 8086 оказывается в
7-10 раз производительнее. Благодаря наличию внешней 8-разрядной шины данных ЦП
8088 превосходит процессор 8080А по быстродействию в 4-6 раз, а в прикладных
системах, где имеет место интенсивный обмен именно 8-битовыми порциями данных,
процессор 8088 приближается по характеристикам пропускной способности к
микропроцессору 8086.
Процессор 8086 имеет внутреннюю 16-разрядную шину
данных с конвейерной архитектурой, что позволяет осуществлять предварительную
выборку команд в незанятые циклы обращения к шине. Это обстоятельство в
сочетании с более плотным форматом команд обеспечивает возможность
предварительной выборки большего их числа в течение заданного кванта времени,
существенно увеличивая производительность микропроцессора 8086.
Конструкция этого процессора включает аппаратные
средства, непосредственно предназначенные для организации выполнения программ,
написанных на языках высокого уровня. Системные программы, для которых важно
высокое быстродействие, не обеспечиваемое языками высокого уровня, могут писаться
в кодах ассемблера, а затем связываться с программой на языке высокого уровня.